
在海拔陡升的高原、弥漫性肺纤维化患者的肺泡间、或是慢性阻塞性肺疾病的每一次喘息中,身体正经历一场无声的“氧气劫持”——缺氧性肺动脉高压(HPH)悄然降临。长期的低氧环境,如同一把无形的刻刀,驱使肺血管进行“错误重构”,管壁持续增厚、顽固性收缩,最终导致右心不堪重负而衰竭。传统药物往往捉襟见肘,仅能缓解症状。而今,源自干细胞的“纳米信使”——外泌体,以其微小的身形携带着修复生命的重大密码,成为精准逆转肺血管病理性重构、拯救衰竭右心的最前沿希望。
认 识 缺 氧 性 肺 动 脉 高 压
HPH是继发于慢性缺氧性疾病(如慢性阻塞性肺疾病COPD、间质性肺疾病ILD、睡眠呼吸暂停综合征、高原病)的严重并发症,是肺动脉高压的重要亚型。其核心病理过程是持续的缺氧信号驱动肺血管发生病理性重构:

1. 低氧传感器激活: 缺氧环境稳定激活HIF(低氧诱导因子)信号通路。
2. 肺血管内皮功能障碍:内皮细胞受损,导致血管舒张因子(如一氧化氮NO、前列环素PGI2)合成减少,收缩因子(如内皮素-1)表达增加。
3. 肺血管平滑肌细胞异常活化:在缺氧因子(如PDGF, TGF-β, ET-1, Serotonin)、炎症信号刺激下,肺小动脉中层平滑肌细胞异常增殖、肥大、迁移并向内膜下浸润,并出现向合成型、成纤维细胞样表型转化。
4. 细胞外基质异常沉积:胶原、纤连蛋白等过度沉积,血管壁增厚、僵硬,官腔进行性狭窄、闭塞。
5. 肺动脉压持续性升高:肺血管阻力持续增加,导致肺动脉压升高。
6. 右心室肥厚与衰竭:为了克服升高的肺动脉压,右心室负荷剧增,代偿性肥厚,最终失代偿导致右心衰竭。
困境与代价:HPH显著增加原发病(如COPD、ILD)的死亡率。患者表现为活动性呼吸困难加重、胸痛、晕厥、下肢水肿。其核心难题在于现有药物难以有效阻断和逆转低氧驱动的肺血管重构进程。
外 泌 体 治 疗 HPH 的 核 心 优 势
相较于完整干细胞,外泌体治疗HPH的核心优势在于:
1. 更高的安全性:无细胞核和完整细胞器,不会增殖分化,避免了细胞治疗潜在的肺栓塞、异常分化或致瘤风险。
2. 更强的稳定性和穿透性:体积微小,能高效穿越肺毛细血管床到达病位,穿透至血管壁细胞内部发挥调控作用。稳定性较好,便于储存和运输(“冷冻即用”)。
3. 免疫原性极低: 几乎无免疫排斥风险。
4. 作用机制明确且“可定制化”: 其内容物(尤其是miRNA)及其丰度与其调控效果高度相关,作用机制更明确且可追溯、可设计。
5. “现货型”治疗潜力:可实现标准化GMP生产、严格质控,易于大规模推广。
它们是干细胞的精华浓缩版,专为精准调控而生!
外 泌 体 如 何 在 HPH 战 场 中 逆 转 乾 坤
大量动物模型研究(主要使用啮齿类动物HPH模型,如暴露于持续常压低氧CH或间歇性低氧IH)已揭示MSC外泌体治疗HPH的强效机制:

强力遏制肺血管平滑肌细胞(PASMC)的恶性增殖与迁移:
核心策略:递送特异性抗增殖miRNA!
靶向抑制关键促增殖信号通路:如miR-204通过抑制Src/STAT3信号轴或直接靶向下游靶分子(如MiR-204通过靶向下调SHP2抑制ERK/STAT3通路;MiR-23a通过靶向UCP2/PKG1通路;MiR-223通过靶向MCTP1抑制钙振荡)强力抑制PASMC增殖。
抑制细胞周期进程:诱导细胞周期停滞(如miR-590促进PASMC凋亡)。
纠正PASMC向病理性(合成型/纤维细胞样)表型转化,促其向收缩型表型回归。
修复肺血管内皮功能
递送促内皮保护/修复因子(如miR-126, 某些蛋白质)增强eNOS活性、增加NO/PGI2产生,改善血管舒张能力。
增强内皮屏障功能,减少通透性。
减少内皮细胞凋亡。
抑制内皮细胞间质转化(EndMT),减少肌成纤维细胞来源。
显著抑制肺部炎症反应
传递抗炎miRNA(如miR-146a, miR-181b)或抗炎蛋白(如TSG-6),抑制巨噬细胞浸润和促炎因子(TNF-α, IL-1β, IL-6)产生,减轻低氧诱发的慢性炎症对血管重构的驱动作用。
逆转细胞外基质(ECM)异常沉积(抗纤维化)
抑制成纤维细胞(包括PASMC转化来的)活化和胶原等ECM合成(如通过miR-29b靶向胶原基因)。
促进基质金属蛋白酶(MMP)表达和活性,增加ECM降解。
保护右心室功能
直接作用于心肌或间接通过减轻肺血管阻力及炎症,减轻右心室肥厚(RVH),改善右心收缩功能。
机制简言之:外泌体通过其搭载的“生物指令”(miRNA为主),精准靶向肺血管壁细胞(PASMC为主,内皮细胞次之),像一把把“分子剪刀”,剪断导致异常增殖、收缩、纤维化的错误信号链,重塑正常结构和功能。
从 动 物 模 型 到 临 床 转 化
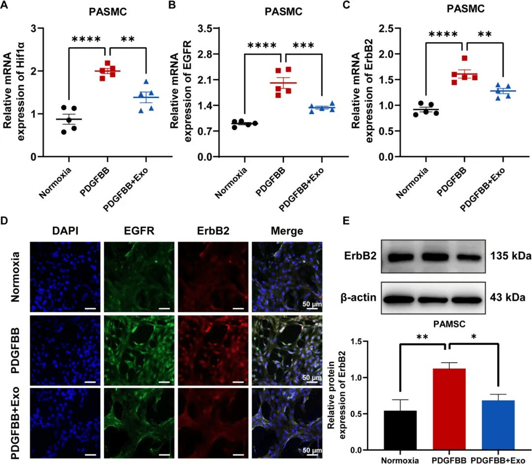
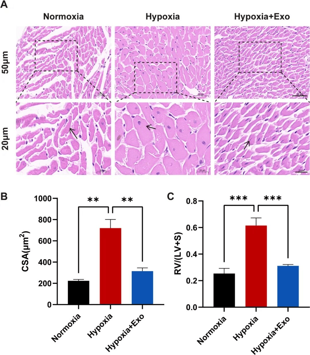
南京医科大学附属苏州医院与苏州大学联合团队在《Scientific Reports》(2025年7月)发表研究,首次系统揭示了骨髓间充质干细胞外泌体(MSC-exo)通过精准调控关键信号通路,有效逆转HPH病理进程的分子机制。

研究通过体外细胞实验与体内动物模型(HPH大鼠)证实,HPH的关键病理驱动因素是肺动脉平滑肌细胞(PASMC)异常增殖与迁移,而这一过程高度依赖表皮生长因子受体(EGFR)与ErbB2受体形成的异源二聚体(EGFR/ErbB2)信号通路激活。MSC-exo可通过递送特定miRNA(如miR-145、miR-126等),直接抑制EGFR与ErbB2的磷酸化及下游PI3K/AKT、MAPK信号传导,从源头阻断血管重构的分子开关。

研究结果表明,MSC-exo不仅可改善HPH的临床症状,更能从分子水平实现“精准打击”,为疾病治疗提供明确靶点。

该项研究首次明确了MSC-exo通过抑制EGFR/ErbB2异二聚体信号治疗HPH的分子机制,为外泌体疗法在难治性心肺疾病中的应用奠定了实验基础。
结 语
缺氧性肺动脉高压的结构性破坏,曾是临床治疗的阿喀琉斯之踵。干细胞外泌体以其“小而强”的特性,携带着源自生命智慧的修复指令,犹如一组精确制导的“分子纳米刀”,直插病变血管的核心节点:抑制失控的平滑肌细胞增殖、纠正失调的内皮功能、平息助推的炎症、瓦解僵硬的细胞外基质网络。其动物模型数据之强劲、潜在安全性之优、及可工程化增强的特性,为逆转HPH的根本病理重构带来了前所未有的希望策略。
干细胞外泌体疗法有望在未来成为打破缺氧性肺动脉高压患者命运枷锁的关键力量,为通往自由呼吸的血管之路铺下坚实的基石。
免责声明:本文旨在科普相关知识,不作为医疗指导意见。
参考文献
1:Chen, YX., Deng, ZH., She, XW. et al. Mesenchymal stem cell-derived exosomes improve vascular remodeling by inhibiting EGFR/ErbB2 heterodimerization in hypoxic pulmonary hypertension. Sci Rep 15, 24303 (2025).
编辑|Zhang.ZG
审核|Geng.ZG