
抑郁症(Major Depressive Disorder, MDD)是全球致残率最高的精神疾病之一,传统药物治疗对约30%的患者无效(治疗抵抗性抑郁症,TRD)

抑郁症的本质——被忽视的生理创伤
抑郁症并非单纯的心理软弱,而是大脑发生了可观测的生物学病变:
神经结构损伤:患者的海马体(记忆与情绪中枢)体积平均缩小15-20%,如同情绪处理器被物理破坏。
神经递质混乱:血清素、多巴胺等化学信使传输受阻,导致愉悦感消失、绝望感蔓延。
炎症风暴侵袭:大脑长期处于低度炎症状态,促炎因子像"微型炸弹"不断损伤神经元。
核心问题:传统抗抑郁药仅能短暂调节神经递质,却无法修复受损的脑细胞结构。
近年来,基于人多能干细胞(hPSCs)的细胞疗法为抑郁症治疗提供了新思路,尤其是针对中脑边缘多巴胺(DA)环路功能障碍的修复。
干 细 胞 治 疗 的 核 心 机 制

01神经再生
间充质干细胞能穿越血脑屏障,在损伤区域分化为新的神经元与胶质细胞,直接填补死亡细胞的空缺。实验证明,移植干细胞可使小鼠海马体突触密度增加40%。
02炎症阻断
干细胞释放TSG-6、IL-1RA 等抗炎因子,精准熄灭大脑炎症反应。临床试验显示,患者脑脊液中促炎因子TNF-α 降低67%,焦虑行为显著改善。
03营养支持
干细胞分泌的神经营养因子,如同为残存神经元"充电续航":
BDNF:修复神经元轴突,增强信号传递
VEGF:重建脑部血管网络,改善供氧
GDNF:保护多巴胺神经元,恢复动力系统
临 床 成 果
2025年9月4日,一项发表在顶级期刊《Cell Stem Cell》上的研究,带来了一个振奋人心的消息:通过干细胞技术,科学家成功培养出专门负责"快乐传递"的A10多巴胺神经元,并将其移植到抑郁症小鼠脑中,显著改善了它们的抑郁行为。这项突破性研究为抑郁症治疗提供了全新的思路。

我们大脑里有一群负责传递“快乐信号”的神经细胞,叫做多巴胺神经元。它们就像快递员,往大脑不同区域输送“快乐物质”(多巴胺)。其中最主要的有两群:A9神经元:通往“运动区”,负责指挥身体运动。它们坏了,就会导致帕金森病,手抖、动作慢。A10神经元:通往“情绪和奖赏中心”(如伏隔核、前额叶),专门负责产生愉悦感、动力和欲望。可以把它们想象成“快乐快递专线”。

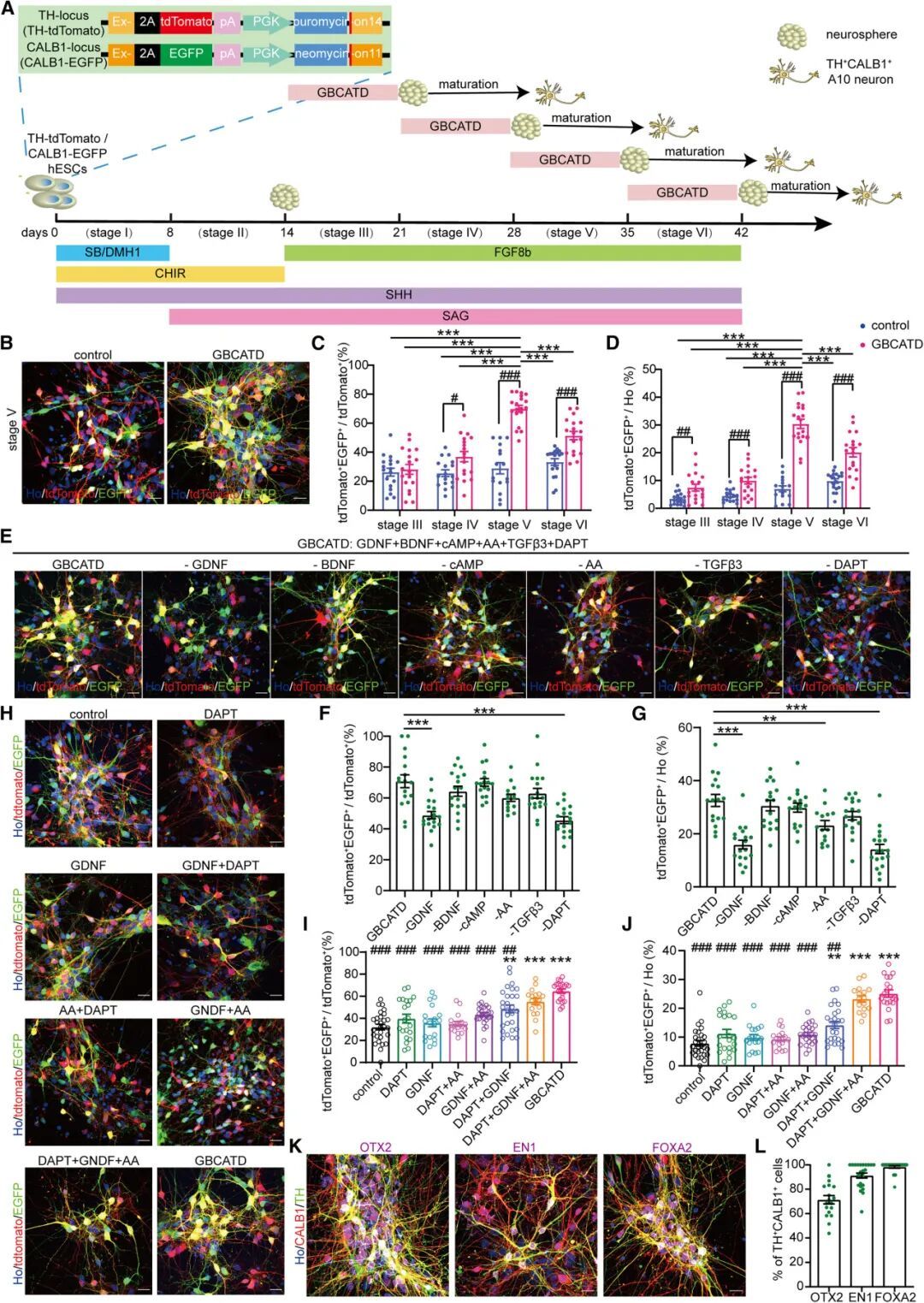
在实验中,在分化的第V阶段时进行这种处理能够显著提高A10样神经元的比例,可以达到约70%,而对小分子的逐一测试确定了促进A10样分化的必需关键就是DAPT、GDNF和AA(合称为GAD)。
通过RNA测序和细胞周期测量等,研究人员确认了,GAD通过抑制Notch信号,在神经元分化后期促进A10样神经元的特异性分化。
研究人员将这些人工A10神经元移植到抑郁症模型小鼠的脑内(靶点是伏隔核,快乐中枢的关键区域)。六个月后,观察到了令人惊喜的结果:

为了验证这种神经元的治疗效果,研究人员构建了表达hM3Dq(化学遗传激活受体)的A10样神经元,移植给正常小鼠并激活后,小鼠的焦虑样行为显著减少,而移植给慢性压力诱导的抑郁模型小鼠并激活后,则逆转了小鼠在糖水偏好实验中的表现,表明快感缺乏症状改善,另外,绝望行为也明显减少。
这项研究为基于干细胞的A10 mDA神经元移植疗法在重度抑郁症中的应用提供了有力的概念证明,扩展了细胞疗法在精神疾病中的潜在应用范畴。
Mian Wu和Shaohua Hu在2024年发表的综述文章中系统探讨了间充质干细胞在抑郁症治疗中的机制、临床研究实验进展及面临的挑战。

在实验设计方面,基础研究选用慢性不可预测轻度应激(CUMS)诱导的抑郁症小鼠模型,通过静脉注射间充质干细胞,剂量为每只小鼠1×10^6个细胞,并以抗抑郁药氟西汀作为阳性对照药物。研究结果显示,间充质干细胞治疗组小鼠的抑郁样行为得到显著改善,且改善效果优于氟西汀组(行为学测试评分降低幅度约为35%,而氟西汀组为25%)。
研究揭示,间充质干细胞通过抑制小胶质细胞的炎症极化(促炎因子肿瘤坏死因子-α、白细胞介素-6水平下降超过50%),减轻中枢神经系统炎症,同时促进海马区神经再生。
经过8周治疗后,观察组的汉密尔顿抑郁量表(HAMD)评分降至7.01±1.03(对照组为 10.2±1.8),并且血清促炎因子(TNF-α、白细胞介素-1β)水平显著降低,神经营养因子(BDNF)水平明显升高。

实验结论显示,间充质干细胞治疗抑郁症的核心机制在于发挥抗炎与神经修复的双重作用。一方面,间充质干细胞能够抑制小胶质细胞的活化,减少促炎因子的释放,从而改善脑内的炎症微环境;另一方面,间充质干细胞可分泌BDNF等因子,促进海马神经元的再生,逆转因慢性应激引发的海马萎缩(使海马体积增加约15%)。
生 命 自 愈 力 的 科 学 觉 醒
干细胞衍生的A10神经元疗法通过修复抑郁相关的神经环路功能障碍,为治疗抵抗性抑郁症提供了变革性策略。干细胞疗法标志着抑郁症治疗从“控制症状” 转向 “修复损伤”的新纪元。当我们凝视显微镜下再生的神经元网络,终于理解: "真正的抗抑郁从不是强颜欢笑,而是让被疾病摧残的脑细胞重获新生。干细胞治疗揭开了抑郁症作为可修复性器质疾病的真相——那些曾以为被永远剥夺的黎明之光,终将在细胞重塑中重返人间。"
参考文献
1:https://www.cell.com/cell-stem-cell/fulltext/S1934-5909(25)00264-4
免责声明:本文旨在科普相关知识,不作为医疗指导意见
编辑|Zhang.ZG
审核|Geng.ZG